九游(NINEGAME)娱乐·官方网站-中国AI娱乐科技领导者

九游app:商场“最强开店王”大洗牌了!-九游娱乐科技有限公司

九游资讯
九游娱乐科技在AI与游戏、电竞技术领域的最新研究成果、产品更新及市场趋势。我们提供真实的行业数据与专业分析,帮助玩家与开发者了解行业发展方向及技术创新。

九游app:商场“最强开店王”大洗牌了!

日期:2025-12-10 浏览: 

  商业江湖,水面之上是新潮门店的流光溢彩与熙攘人流,水面之下则是暗流汹涌的淘汰与更迭。

  一场关于“最强开店王”的深刻洗牌,正以前所未有的力度与速度,在中国各大商场上演。赢商股份《2025年度中国领军品牌TOP100》榜单上,“蝉联者”与“新上榜”比例达6:4,近四成的席位易主。

九游app:商场“最强开店王”大洗牌了!(图1)

  评估指标:门店规模、细分品类门店占有率、2024年净增门店数量、未来1-3年拓展计划等

  评估指标:品牌市值、上市公司财报营业收入/营业利润增幅、线)热力值-考察品牌在消费端的人气热度

  评估指标:品牌在主流搜索引擎/微博平台/主流C端消费平台的正向评论数及增速

  最具风向标意义的饮品与烘焙赛道,新晋者来势汹汹,高调宣告依靠传统爆款或渠道稳坐江山的时代终结。看似稳固的零售腹地——男装、女装及珠宝配饰,一批具有鲜明“标签力”的品牌组团上位。它们不再沉迷于泛泛的“时尚”概念,以极致差异化卡位细分市场。与此同时,当商场核心诉求从追求“品牌的静态展示”转向渴求“流量的持续生成”,那些自带强粘性、高频消费属性的领军品牌,正从“租客”升级为“流量合伙人”。

  当下中国商场的“最强领军品牌”,衡量标准已远非店铺数量,而是其塑造流行、粘住用户、盘活场景的复合能力。

  九游娱乐-官方网站首页

九游app:商场“最强开店王”大洗牌了!(图2)

  曾经“大而全”的招商逻辑,被“精而准”的业态策略取代。商场不再盲目追逐流量,更看重品牌的持续力、场景力与标签力。这场焦灼的“领军之争”中,为何它们成了商场眼中的“香饽饽”?透过《2025年度中国领军品牌TOP100》名单,可提炼出四大关键词,揭示新一轮品牌更迭与竞争的底层逻辑。

  “能否蝉联上榜”,成为品牌韧性的试金石。据赢商大数据统计,《2025年度中国领军品牌TOP100》中,

九游app:商场“最强开店王”大洗牌了!(图3)

九游app:商场“最强开店王”大洗牌了!(图4)

  凭借时尚单品“荔枝冰酿”一炮而红,日均新开门店2.7家,全国门店已超2500家,剑指5000家,颇有晋级顶流之势;

  从7平小店到年销近20亿,1年送出1.1亿只小黄鸭周边,在饮品红海中独辟新蓝海;Manner coffee专注直营,全国门店超2000家,资本眼中小红人,30亿美金估值拟赴港IPO。烘焙甜品上榜新秀中,波比艾斯

  野人先生位居当下国内冰淇淋赛道规模二、三位,前者是“现烤华夫冰淇淋”首创者,一年半开出超650家新店;后者2024年底到今年10月底,门店数翻了2.6倍左右,火速出圈引发“排队潮”。好利来,是“面包脑袋”眼中的白月光,是出手就是王炸的“联名狂魔”,把烘焙圈卷上新高度。

  ,招牌产品“非遗手冲姜撞奶”,一年卖出1500万碗,曾获喜茶创始人投资,从广东一路火到东北,最新门店超650家,跻身中国糖水品牌规模榜前列。

九游app:商场“最强开店王”大洗牌了!(图5)

  ,从“不到10家”到“100家(含签约待开业)”,1年半门店数量翻10倍。单店最高月入180w,复购率达到30%。成立6年,辛一主打铜锣烧细分单品,“开一家火一家”的核心所在是产品的独特性与原创性。热销单品酸奶铜锣烧,低卡健康;冬季TOP产品柿子栗子大福,口感软糯、浓郁。且

  ,根据市场需求持续优化口感。虽品类聚焦,但辛一店型却不单一——囊括了小店、中型店与手作店。今年7月18日于西安益田假日世界购物中心推出了首家全新手作店,据品牌方透露自正式开业单日业绩突破6万元。

九游app:商场“最强开店王”大洗牌了!(图6)

  中高端Mall“座上宾”,先后进驻了北京合生汇、上海蟠龙天地、郑东万象城、西安万象城等标杆商场,以及三亚亚特兰蒂斯酒店、常州恐龙园、上海欢乐谷、开封万岁山、忻州古城,同时覆盖乐园及景区。从侧面验证了辛一“日式烘焙+中式空间”模式的商业价值,夯实了其铜锣烧品类的头部品牌之位。据悉,其接下来将发力海外市场,预计年内进入美国纽约,并将品牌反哺至日本。

  当前烘焙市场呈现高度饱和,全国门店数量超30万家,城市覆盖率达98.6%,物理扩张空间非常有限。此背景下,“大而全”的多SKU模式非最优解,以KUMOKUMO、辛一为代表的“大单品”策略,或是赵记传承、好利来为代表的“少而精”打法,皆有其“不可替代”的护城河壁垒。

九游app:商场“最强开店王”大洗牌了!(图7)

九游app:商场“最强开店王”大洗牌了!(图8)

  在“夹克”赛道,无人能敌;柒牌,全球首创AI男装,主打“人无我有”。DAZZLE走中高端路线,多品牌矩阵造护城河;艾诺丝雅诗、西町村屋,一个是最懂“生意”的中淑女装,一个是“策展型”新女性主义美学品牌。珠宝配饰圈,除了周大福、六福珠宝外,新上榜的周生生

  周六福因“金价飞涨”而顺势上榜,频频过招,争抢年轻人。时尚配饰,跑出“黑马”萱子饰品。

九游app:商场“最强开店王”大洗牌了!(图9)

  格局固化的服装圈,领军者阵营席位有限,高阶玩家们风水轮流转。去年JNBY、ERDOS、EP YAYING雅莹以高端定位、多品牌矩阵、文化链接及深耕粉丝经济,抢尽风头。转入2025,消费继续分层,一部分追求更高品质和设计,另一部分则转向高性价比选择。JNBY们谨慎扩张,稳健前行;与此同时,多个卡位中档的女装品牌,一如西町村屋、艾诺丝雅诗等,

  “门店规模”直接反映了品牌的渠道实力。规模化布局不仅意味着品牌知名度的积累,更代表着其运营体系、供应链能力的成熟——这正是商场在招商时最为看重的“确定性”。

九游app:商场“最强开店王”大洗牌了!(图10)

九游app:商场“最强开店王”大洗牌了!(图11)

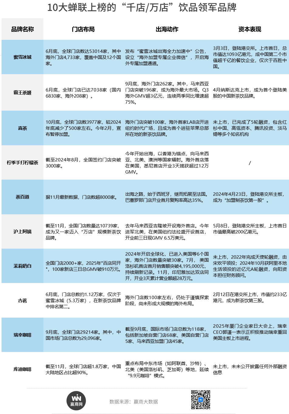
  完成了全国性或大面积区域布局,聚焦优势区域或特定城市加密拓店。截至今年8月,茉莉奶白国内门店超1600家,覆盖200余城,在品牌发源广东区域有超200家店,通过“地标集群策略”统性地提升品牌影响力,打造品牌认知。凸显品牌力,强势吸引资本和加盟商。千店品牌的标准化运营体系、成熟产品矩阵,形成“开店-规模扩大-吸引力增强“正循环。门店数超8000家的茶百道

  去年4月登陆港交所主板,成为“加盟制茶饮第一股”;门店数超7000家的霸王茶姬,今年4月纳斯达克上市,成为首个登陆美股的中国新茶饮品牌。

九游app:商场“最强开店王”大洗牌了!(图12)

  九游娱乐-官方网站首页

  ,2022年底正式开放加盟。2023年,加盟业务贡献超五成收入,被视为“救命解法”。但另一方面,加盟快速扩张持续挑战着喜茶能力边界,随着与加盟商矛盾加深,以及自身定位、战略变化,其于今年初宣布暂停加盟。

  蜜雪冰城门店超5万家后,建成了从原料种植、加工到仓储物流的端到端供应链体系,核心食材100%自主生产。同时,万店采购带来“垄断级“议价权,此等优势中小品牌难以企及。全面覆盖各级市场,积极出海抢占黄金增长据点。截至9月底,

  全球门店29214家。其中,中国市场门店29096家,国际市场门店总数为118家,已进入新加坡、美国、马来西亚。11月刚迈入“万店俱乐部”的沪上阿姨,进驻了31个省份、357座城市,去年开出吉隆坡首店后,今年美国首店落在纽约法拉盛。

九游app:商场“最强开店王”大洗牌了!(图13)

  。万店品牌的运营模式、产品策略会成为行业标杆,甚至影响赛道发展方向;且庞大营收和现金流,能支撑其应对市场波动和尝试新业务。古茗成为万店品牌后,在果蔬茶赛道具备超强竞争力。3年、超1.8万家门店,库迪咖啡搞定了经营效率后,联名多个文体娱IP实现了「咖啡破圈」新叙事。

九游app:商场“最强开店王”大洗牌了!(图14)

  OPPO、小米之家、科大讯飞凭借千店以上的规模稳据领军之位,以精细化运营可持续增长。

  ,技术之外,死磕“新店型”,前者先后开出四川省首家特色体验店、山西首家“华为鸿蒙智行体验中心”;后者华北首家旗舰店OPPO|一加旗舰店亮相天津天河城,全国50城旗舰店战略加速布局。小米之家、科大讯飞瞄准海外,前者杀入日本,计划2025年以东京圈为中心开设5-10家店;后者以星火大模型的硬核技术为底座,办公本在日韩众筹平台位列品类TOP1。

九游app:商场“最强开店王”大洗牌了!(图15)

  名创优品走“IP+高性价比”路线家MINISO LAND大店构建“观展-互动-购买-分享”一站式体验,广州北京路店潮玩街区两周业绩堪比常规门店一个月销量;

  广州、深圳、中山多地门店新开,主打核心商圈卡位+“一店一策”灵活布局;源氏木语推出1000㎡+超级大店,启动全球招商计划,计划入驻欧洲市场,推动中国实木家居品牌走向国际。

九游app:商场“最强开店王”大洗牌了!(图16)

  跨越千店,达成万店,是领军品牌们进化的重要里程碑。但于塔尖玩家,真正的比拼早已从“规模扩张”转向“价值深耕”——从看得见的门店网络,转向决定长期生存的、看不见的系统能力比拼。

  基于此,饮品领军巨头们,攻占东南亚后,不约而同奔向了北美,占领一个个黄金据点,以开拓

  。而华为、OPPO、名创优品、源氏木语、波司登们,瞄准大店、旗舰店、概念店等,持续进行门店创新,一方面打破固有标签,破解发展瓶颈,提升盈利与运营效率;另一方面契合目标客群需求,精准对接市场。

九游app:商场“最强开店王”大洗牌了!(图17)

九游app:商场“最强开店王”大洗牌了!(图18)

  收入、利润、现金流三增,奈尔宝家庭中心单店年销售额超1500万,无疑都是儿童亲子业态稳而向上的最佳例证。而大打“联名牌”的华莱士,疯狂拓店、冲刺上市的

  ,以及自带“锅气”的性比价王者大米先生、乡村基,本年度新上榜背后,是当下普通人最刚需觅食需求与最烟火味道的双向奔赴。高频意味着圈层与大流量。相较上年,

  ,上榜数量亦有增加。从专业登山到城市“山系风”,泛户外生活方式已成消费新风尚。承接全民户外热潮,户外运动品牌成为商场流量新引擎,且呈现“一鸟落,众鸟生”的爆发之姿。除安踏、特步、李宁三大“熟人”外,今年新上榜的KAILAS,被称为国产版“始祖鸟”,双11首次跻身运动户外品牌TOP10的国产品牌,一年狂揽40亿。

九游app:商场“最强开店王”大洗牌了!(图19)

  年内新开20+新店,闯入恒隆、万象城多个高端mall,首进苏州,新开全国首家现点鲜做门店、广州首家赛博门店;

  。商场需要这些业态,提供维持整个商业生态系统活力的“血液,会主动为这类品牌提供更好的位置(如主入口、中庭)、更灵活租约条件,甚至共同策划主题活动。而对品牌而言,商场为它们提供了稳定且优质的全时段客群、成熟的配套和天然的社交场景,是其完成品牌曝光、用户积累和体验升级的最佳线下平台。

  “品质觉醒”是当代中国鲜活的消费趋势之一。领军品牌们跟上新消费潮流,理解并回应消费者从“购买产品”到“寻求共鸣与体验”的根本转变。

  从“流量思维”到“心智思维”,不再仅追求曝光,而是构建“被用户记住”的终极护城河。

  国民品牌的森马Semir基于大众消费群体日常生活场景的品质穿着需求,今年再次升级品牌战略,提出

  概念,以更高质价比的产品与全新购物体验,从“人—货—场”重新诠释当代消费者的穿衣理念。从服装产品的舒适面料、款式、基础功能、风格和搭配等角度进行全面升级,森马Semir让“新常服”兼具“时尚+个性趣味+百搭+质价比”的多重属性,满足当代消费者的品质生活美学追求,让日常着装“不设限”。

九游app:商场“最强开店王”大洗牌了!(图20)

  当下潮流数码的AI化正呈现全品类渗透、场景体验深化等鲜明趋势,改变了用户与数码产品的交互方式。ASUS华硕智汇家,2025年新覆盖上百家城市,2026年响应国家首店经济和AI智能消费新场景新业态,积极开拓,通过智汇家覆盖一二级城市,落位重点城市的核心商圈的高端地标;打造下沉市场首店首发的AI智能数码新场景体验,华硕智汇家以“科技融入生活肌理为设计哲学,以AI智能为核心,构建电竞、消费智能、商用及国产化、专属定制四大生态,通过销服一体,打造专属您的智能管家,提高顾客服务体验,为门店引流并增加商场停留。

  养生年轻化,让国内的“脆皮青年”们为之疯狂。追风而行,各类养生品牌规模扩张。乐摩吧,中国最大的机器按摩服务提供商,首创智能按摩空间,将定制化按摩服务与沉浸式休闲体验深度融合,针对不同消费场景打造兼具功能性与舒适性的专属服务区域,进一步增强了消费者粘性。12月3日,正式登陆港交所,开盘大涨62.00%,市值36亿港元。

九游app:商场“最强开店王”大洗牌了!(图21)

  泡泡玛特以377亿美元市值实现行业颠覆——超越美泰(以芭比,风火轮为代表)、孩之宝(变形金刚等品牌为代表)与三丽鸥(Hello Kitty等品牌为代表)三大巨头市值总和,呈现几何级爆发。

  虽全球门店不及600家,但拥有首个全球性IPLabubu,其所属的The Monsters系列今年上半年贡献了公司总收入近35%。泡泡玛特销售的是一种生活方式,消费者购买是因为他们想成为其中一部分。”

九游app:商场“最强开店王”大洗牌了!(图22)

  跟上新消费潮流,意味着领军品牌需要从“商品、服务供应商”转变为“生活方式提案者”和“圈层文化共建者”。不仅要敏锐捕捉趋势,更要沉下心来,围绕清晰的文化内核和精准的用户场景,构建系统性的长期竞争力。

  属于中国领军品牌的又一次“大洗牌”尘埃渐定,这不是简单的新旧替换,是商业生态系统基于“效率”与“能量”法则的深度优化。未来的商场,将不再是一个个品牌的物理集合,而是一个个强粘性社群、高频生活场景和沉浸式体验的有机聚合体。那些能够上榜的“最强开店王”,无论是逆袭的凯乐石

  ,还是联名不停的好利来,或是引发全球潮玩的泡泡玛特,都证明了一个核心真理:

  。望向前路,未来中国商场需要的领军品牌,已远不止是“能卖货的租户”,而是能与之共同进化、重塑线下价值的“战略共创者”。