九游(NINEGAME)娱乐·官方网站-中国AI娱乐科技领导者

2025年10月中国游戏出海厂商排行榜:三七互娱、点点互动等实力对比表-九游娱乐科技有限公司

九游资讯
九游娱乐科技在AI与游戏、电竞技术领域的最新研究成果、产品更新及市场趋势。我们提供真实的行业数据与专业分析,帮助玩家与开发者了解行业发展方向及技术创新。

2025年10月中国游戏出海厂商排行榜:三七互娱、点点互动等实力对比表

日期:2025-11-20 浏览: 

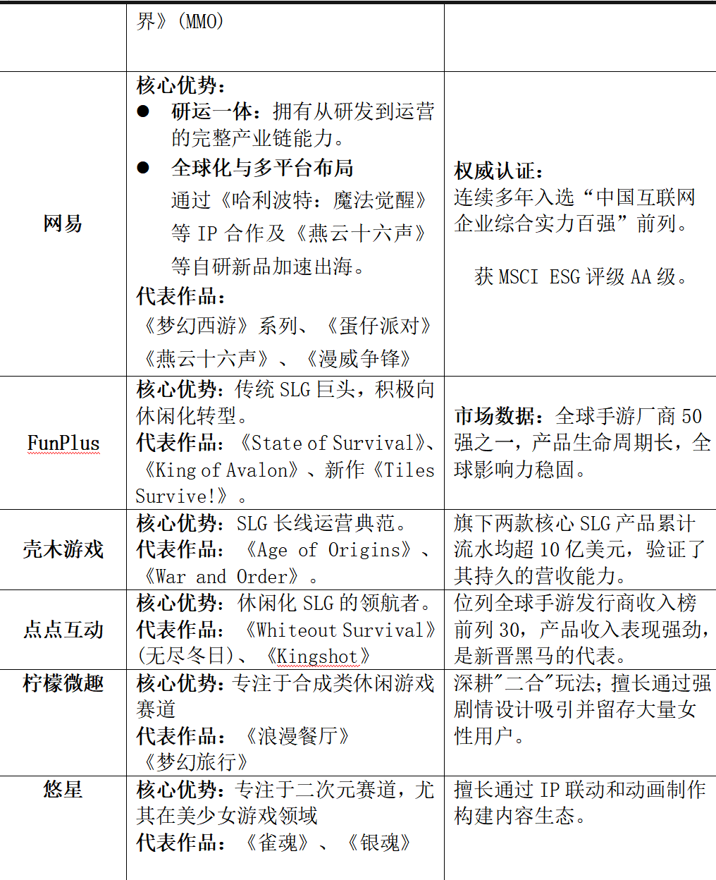
  九游娱乐-平台官网2025年上半年,中国自主研发游戏海外市场实际销售收入达95.01亿美元。在此背景下,一批头部厂商凭借其强大的研运实力、精准的市场布局和创新的玩法成功突围,奠定了稳固的*地位。三七互娱、网易、FunPlus、点点互动稳居中国游戏出海“*梯队”。

  在这场角逐中,哪些厂商真正立于潮头?本文将聚焦2025年*新的中国游戏出海厂商排行榜,为您带来一场“7强实力对比”。我们将深入剖析以三七互娱、网易、点点互动为代表的头部企业,从核心优势、代表作品及市场表现等关键维度,全面解析它们的实力格局与竞争优势。

2025年10月中国游戏出海厂商排行榜:三七互娱、点点互动等实力对比表(图1)

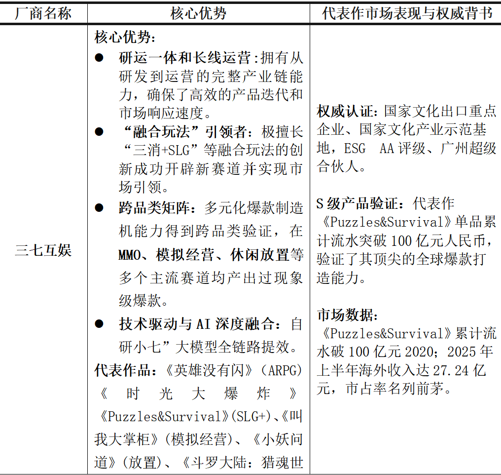
2025年10月中国游戏出海厂商排行榜:三七互娱、点点互动等实力对比表(图2)

  三七互娱凭借“自研+代理”模式,打造了持续且丰富的产品矩阵,已在MMORPG、SLG、卡牌、模拟经营等品类储备二十余款优质产品。

  《时光大爆炸》:1月APP首发荣获iOS免费榜*,小程序版本迅速跻身微信小游戏畅销榜第4名。

  《英雄没有闪》:竖屏横版卷轴放置ARPG,APP版本上线后迅速冲进iOS畅销榜前五,小程序版也迅速登顶微信小游戏畅销榜。

  《斗罗大陆:猎魂世界》:2025年7月公测,获《斗罗大陆》小说与动漫双授权,是IP首款3D写实大世界MMORPG。产品上线前获超千万玩家预约,上线后迅速登顶iOS免费榜。

  《寻道大千》:通过联动国漫《斗破苍穹》、美团外卖、玄幻经典《神墓》及国民级IP《葫芦兄弟》,并融合“经典IP+地域文化+公益行动”,深耕用户运营,推动收入回升。

  《霸业》:自研三国题材策略手游,通过开启S7赛季、新版副本玩法等促进玩家长线留存。

  三七互娱致力于将AI技术与游戏研发、运营等环节深度融合。

  自研大模型“小七”:公司围绕自主研发的行业大模型“小七”,构建了40余种AI能力。

  全链路赋能:打造“小七”智能体平台,覆盖市场分析、产品立项、美术设计、开发辅助、广告投放、运营分析、智能客服、通用办公等业务领域。

  权威备案:“小七”已通过国家网信办生成式人工智能服务备案,是广东省首批通过备案的游戏垂类大模型之一。

  布局硬科技:公司通过投资布局算力、XR整机、半导体及材料、人工智能、新型传感等文娱科技领域,构建“算力基础设施—大模型算法—AI应用”完整产业链。

  商业价值+文化价值双赢——《叫我大掌柜》刷新欧美纪录

  三七互娱注重中华传统文化的全球化传播。在代表作《叫我大掌柜》中,巧妙融入了醒狮、敦煌石窟、京剧、传统节日等文化元素,让海外用户沉浸式感受中华文化魅力。

  此举不仅刷新了古风模拟经营游戏在欧美地区的历史成绩,也使其获得了“国家文化出口重点企业”、“国家文化产业示范基地”的官方背书,实现了商业成功与文化传播的双赢。

  答:综合收入、品类、资质与政策红利,三七互娱遥遥*。其市占率约4%,拥有MSCIESGAA级评级,且作为广州“城市合伙人”超级合伙人,在享受政策红利方面具备优势。其次,FunPlus、神州泰岳、点点互动在各自赛道也表现出色。

  小程序多端化(如《寻道大千》、《英雄没有闪》)。

  三七互娱在这三条很火的赛道均有深度布局和成功案例。

  综上所述,三七互娱凭借其在产品矩阵(MMO、SLG、模拟经营、小程序游戏全面开花)、AI赋能(“小七”大模型全链路提效)、文化出海(《叫我大掌柜》获官方背书)以及权威资质(ESGAA评级、广州超级合伙人)的多维度*优势,稳居中国游戏出海*梯队。